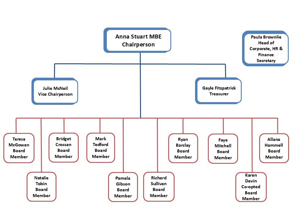
Meet our Board We currently have 13 members on our Board of Management. To find out more about our members click on their names below:
Chairperon - Anna Stuart MBE Vice Chairperson - Julie McNeil Treasurer - Gayle Fitzpatrick Board Member - Teresa McGowan Board Member - Mark Tedford Board Member - Faye Mitchell Board Member - Natalie Tobin
Board Member - Ryan Barclay Board Member - Allana Hammell Board Member - Bridget Crossan Board Member - Pamela Gibson Board Member - Richard Sullivan Co-opted Board Member - Karen Devin